ipsrdbs1. Introduction to Basic Statistics2. Getting Started with R3. Introduction to Probability4. Conditional Probability and Independence5. Random Variables and Their Probability Distributions6. Standard Discrete Distributions7. Standard Continuous Distributions8. Joint Distributions and the CLT9. Introduction to Statistical Inference10. Methods of Point Estimation11. Interval Estimation12. Hypothesis Testing13. Generating Functions14. Transformation and Transformed Distributions15. Multivariate Distributions16. Convergence of Estimators17. Simple Linear Regression Model18. Multiple Linear Regression Model19. Analysis of VarianceResourcesCorrections
ipsrdbs1. Introduction to Basic Statistics2. Getting Started with R3. Introduction to Probability4. Conditional Probability and Independence5. Random Variables and Their Probability Distributions6. Standard Discrete Distributions7. Standard Continuous Distributions8. Joint Distributions and the CLT9. Introduction to Statistical Inference10. Methods of Point Estimation11. Interval Estimation12. Hypothesis Testing13. Generating Functions14. Transformation and Transformed Distributions15. Multivariate Distributions16. Convergence of Estimators17. Simple Linear Regression Model18. Multiple Linear Regression Model19. Analysis of VarianceResourcesCorrections
12. Hypothesis Testing
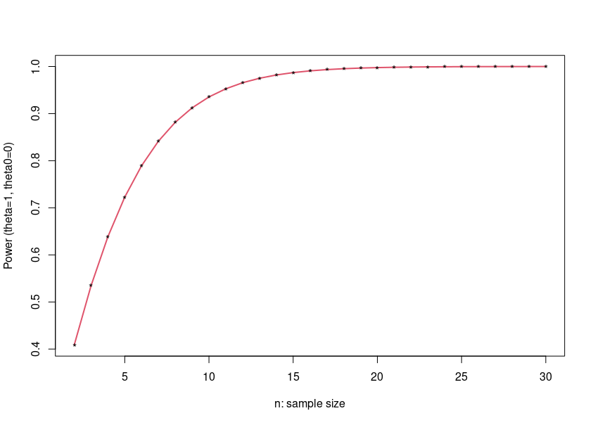
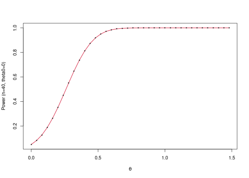
Chapter 12 discusses testing of statistical hypotheses called null and alternative hypothesis. Definintions of many related keywords, e.g. critical region, types of errors while testing statistical hypothesis, power function, sensitivity and specificity are provided. These are illustrated with the t-test for testing hypothesis regarding the mean of one ir two normal distributions. This chapter ends with a discussion on designs of experiments for estimation and testing purposes.






